Files
Discord.Net/docs/guides/entities/images/IChannel.png
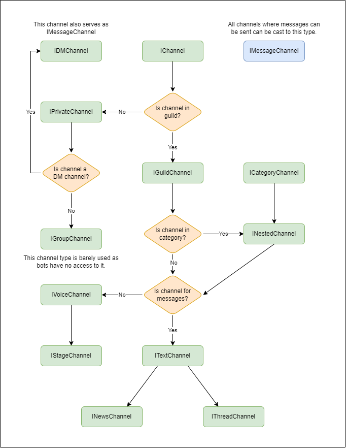
Armano den Boef b14af1c008 Adding Entity guides, flowcharts, better sample system. (#2054)
* initial

* Interaction glossary entry

* Sharded Interaction sample

* Renames into solution

* Debugging samples

* Modify target location for webhookclient

* Finalizing docs work, resolving docfx errors.

* Adding threaduser to user chart

* Add branch info to readme.

* Edits to user chart

* Resolve format for glossary entries

* Patch sln target

* Issue with file naming fixed

* Patch 1/x for builds

* Appending suggestions
2022-01-27 09:50:49 -04:00

58 KiB
682x882px